Documentazione modem BELL-202
300-1200 bps con AM 7910

Schema elettrico --- Disposizione componenti --- Lista componenti

Il modem Bell e' molto semplice da realizzare ed utilizza il classico integrato AM7910 o EF7910 ed alcuni componenti CMOS della serie 74HCxx reperibili nei negozi specializzati.
Le dimensioni dello stampato sono 110x50 millimetri, quindi risulta estremamente compatto; inoltre i due connettori per i segnali analogici e digitali e i fori per il fissaggio, sono completamente compatibili con i modem Manchester (2400-4800-38400-76800 baud) e G3RUH (9600 baud) della stessa serie, oltre ad essere compatibili pin to pin con il nodo ad 8 canali SuperVozelj.

Il Circuito Stampato presenta alcuni ponticelli che servono per settare il modem a 1200 baud oppure a 300 baud rispettivamente in configurazione BELL 202 o BELL 103.
La disposizione dei ponticelli ( eccetto il J3 ) come viene mostrato nello schema di montaggio, settano il modem per il funzionamento a 1200baud. Se vengono spostati nell' altra posizione, il modem funzionera' a 300 baud. J1 e J2 settano il baudrate dell' integrato AM7910 o EF7910, mentre J4 setta il clock che deve essere fornito al DPLL per far funzionare il DCD digitale.

Infine, J3 serve per mandare in trasmissione tutti gli apparati che non dispongono del segnale PTT , ma che utilizzano il solo ingresso mic per la commutazione TX/RX, come ad esempio gli Standard, CTE, ecc.
Per far cio' e' sufficiente cortocircuitare il jumper, mentre per tutti gli altri apparati bisogna lasciarlo aperto.

Ci sono inoltre due trimmer ( R4 e R15 ) da regolare. R4 regola il livello di modulazione e generalmente va regolato affinche la stazione con la quale siamo collegati riceva tutti i pacchetti che vengono da noi trasmessi, mentre R15 regola la sensibilita' del DCD digitale.
In assenza di segnale PACKET il led del DCD ( D7 ) deve rimanere spento, mentre deve acccendersi quando sia presente un segnale utile.
Com' e' logico pensare, per un corretto uso del modem, lo squelch della radio deve rimanere aperto, ovvero il segnale audio non deve essere ammutolito in assenza di segnale radio.

Lo stampato presenta 2 connettori per il collegamento al RTX e TNC, dove nel primo caso troviamo il pin di alimentazione dei 12 volt (che non e' necessaria per il funzionamento del modem), il comando PTT per far andare in trasmissione il trasmettitore, il segnale MIC per modulare l' RTX, il segnale GND (Massa) ed infine il segnale proveniente dallo speaker; nel connettore che va collegato al TNC troviamo l' alimentazione VCC (5volt), la massa (GND) il segnale RXD (ricezione dati da mandare al tnc), il segnale TXD (trasmissione dati al modem), il segnale RTS (per dire al modem quando mandare in trasmissione la radio) ed infine il segnale del DCD.

Nel circuito stampato, si possono utilizzare anche gli integrati AM7911 oppure EF 7911, a condizione che R5 venga sostituita con una resistenza del valore di 1K.

Fate molta attenzione a non provocare corticircuiti quando fate le saldature , stagnate tutti i piedini dei componenti e degli INTEGRATI.
Inserite i diodi, integrati, transistor, condensatori elettrolitici e led nel verso giusto.

N.B.: Seguite il layout invece dello schema elettrico per il montagio dei componenti e i valori degli stessi; i condensatori senza nome e valore, possono essere da 47 nF e da 100 nF e servono come filtraggio per l' alimentazione.

In ogni caso, se qualcuno avesse dei problemi, domande o chiarimenti, puo' chiedere informazioni a:
Luca Subiaco
via Cstelletto, 115
31010 Col San Martino (TV)

E' inoltre possibile telefonare allo 0438 898277 alle 20:00 di ogni giorno oppure scrivere un messaggio a IW3GRW@iw3grx.iven.ita.eu


Documentazione modem MANCHESTER
2400-4800-38400-76800 bps

Schema elettrico --- Disposizione componenti --- Lista componenti

Il modem Manchester e' molto semplice da realizzare e il tipo di modulazione e' facilmente decodificabile perche' meno critica alle distorsioni, riflessioni, percentuale di modulazione ecc., a differenza di altri tipi di modem (G3RUH); il montaggio dello stampato non e' difficile e presenta tutti componenti CMOS della serie 74HCxx reperibili in negozi specializzati.
Le dimensioni dello stampato sono 110x50 millimetri, quindi risulta estremamente compatto; inoltre i due connettori per i segnali analogici e digitali, e i fori per il fissaggio sono completamente compatibili con i modem Bell (300-1200 baud) e G3RUH (9600 baud) della stessa serie , oltre ad essere compatibili pin to pin con il nodo ad 8 canali SuperVozelj.

Il circuito e' stato progettato per funzionare a 2400 oppure 38400 baud, spostando il jumper JP1; sostituendo il quarzo XTAL1 con un valore di 4.9152Mhz, il modem funzionera` alla velocita` di 4800 o 76800 baud.
Per il funzionamento a 38400 e 76800 bps, sono state progettate da S53MV due radio FM a larga banda in 70cm e 23cm.
Naturalmente e' necessario sostituire anche tre componenti (due condensatori ed una resistenza) che determinano le costanti di tempo del circuito, i quali vengono montati in uno zoccolo da 3+3 pin chiamato SSCV, e di cui i valori sono riportati nella seguente tabella:

Valore componenti da inserire nello zoccolo SSCV
PIN SSCV2400bps4800bps38400bps76800bps>
1-668K33K2K71K2
2-54n72n2330p150p
3-4100n47n10n4n7

J2 serve per mandare in trasmissione tutti gli apparati che non dispongono del segnale PTT, ma usano il segnale mic anche per la commutazione TX/RX, come gli Standard, CTE, ecc.;per far cio' e' sufficiente cortocircuitare J2, mentre per tutti gli altri apparati bisogna lasciarlo aperto.
Ci sono inoltre due trimmer ( RV1 e RV2 ) da regolare. RV1 regola il livello di modulazione e generalmente va regolato affinche la stazione con la quale siamo collegati riceva tutti i pacchetti che vengono da noi trasmessi, mentre RV2 regola la sensibilita' del DCD digitale.
Per esperienza, la modulazione non deve essere regolata in modo da avere una deviazione eccessiva, bensi' ad un livello piuttosto basso.
Per quanto riguarda il DCD, in assenza di segnale PACKET il led (LED1) deve rimanere spento, o lampeggiare debolmente, mentre deve accendersi quando sia presente un segnale utile.
Com' e' logico pensare, per un corretto uso del modem, lo squelch della radio deve rimanere aperto, ovvero il segnale audio non deve essere ammutolito in assenza di segnale radio.

Lo stampato presenta 2 connettori per il collegamento al TNC e radio, rispettivamente J1 e J2 dove nel J1 troviamo il pin di alimentazione dei 12 volt (che non e' necessaria per il funzionamento del modem), il comando PTT per far andare in trasmissione la radio, il segnale MIC per modulare il trasmettitore, il segnale GND (Massa) ed infine il segnale proveniente dallo speaker; nel CN2 troviamo l' alimentazione VCC (5volt), la massa (GND), il segnale RXD (ricezione dati da mandare al tnc), il segnale TXD (trasmissione dati al modem), il segnale RTS (per dire al modem quando mandare in trasmissione l' RTX) ed infine il segnale del DCD.

Fate molta attenzione a non provocare corticircuiti quando fate le saldature , stagnate tutti i piedini dei componenti e degli INTEGRATI.
Inserite i diodi, integrati, transistor, condensatori elettrolitici e led nel verso giusto.

N.B.: Seguite il layout invece dello schema elettrico per il montagio dei componenti e i valori degli stessi; i condensatori senza nome e valore, possono essere da 47 nF o da 100 nF e servono come filtraggio per l' alimentazione.

Per altri riferimenti, dettagli tecnici e teorici, fare riferimento alla documentazione apparsa su CQ Elettronica dell' Aprile 1993 a pag. 25.
In ogni caso, se qualcuno avesse dei problemi, domande o chiarimenti, puo' chiedere informazioni a:
Luca Subiaco
via Cstelletto, 115
31010 Col San Martino (TV)

E' inoltre possibile telefonare allo 0438 898277 alle 20:00 di ogni giorno oppure scrivere un messaggio a IW3GRW@iw3grx.iven.ita.eu


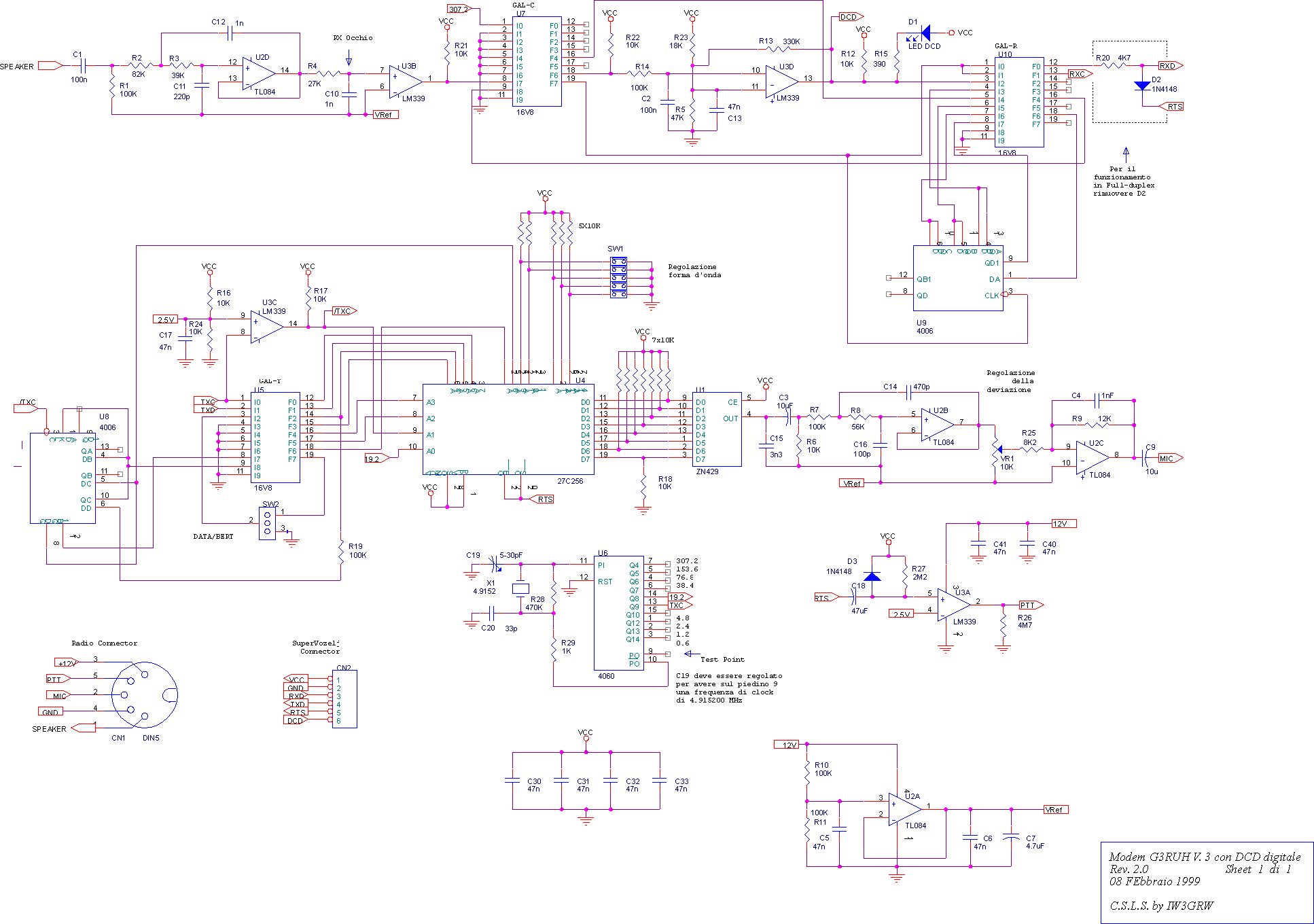
Documentazione modem G3RUH
9600 bps

Schema elettrico --- Disposizione componenti --- Lista componenti

Il modem G3RUH e' un sistema ad alta efficienza che consente di operare a 9600 baud con ricetrasmettitori commerciali, utilizzando una larghezza di banda di un canale radio, ovvero una banda passante non superiore a 25 KHz.

Questo modem e' stato ridisegnato per ottenere una migliore compattezza grazie alla sostituzione di molti circuiti integrati con delle PAL; in questo modo e` stato possibile ridurre ulteriormente le dimensioni del circuito stampato.
Inoltre, come nella versione precedente, e` stato implementato il generatore di clock e il circuito di PTT/watchdog che invece non sono presenti nel modem originale di G3RUH; in questo modo risulta notevolmente semplificato il collegamento del modem ai TNC, ma soprattutto risulta possibile il collegamento ai nodi multicanale come SuperVozelj e alle schede SCC senza l'aggiunta di circuiteria esterna.
E' necessario che l'oscillatore fornisca un clock esattamente di 4.915200 MHz, pena il malfunzionamento del modem in trasmissione; per questo sara` necessario collegare un frequenzimetro al pin 9 del circuito integrato U6 (4060) , ed agire sui condensatori C19 e C20 affinche` la frequenza generata sia di 4.915200; in particolare bisognera` diminuirne la capacita` nel caso in cui la frequenza sia minore, e viceversa.
Meglio ancora e` la sostituzione di C19 con un condensatore variabile a due piedini con corpo verde (5-30pF).

Il modem necessita di due alimentazioni (5 e 12 Volt) ricavabili dal TNC o da altri sistemi di nodi , ed il suo consumo risulta abbastanza ridotto.
Le dimensioni dello stampato sono 55x100 millimetri , quindi risulta estremamente compatto; inoltre i due connettori per i segnali analogici e digitali e i fori per il fissaggio, sono completamente compatibili con i modem Bell (300-1200 baud) e Manchester (2400-4800-38400-76800 baud) della stessa serie, oltre ad essere compatibili pin to pin con il nodo ad 8 canali SuperVozelj .

In linea di massima, i componenti del modem sono facilmente reperibili ; vi sono pero` 4 componenti che devono essere programmati, ovvero la eprom di trasmissione (27c256) e le 3 PAL del tipo 16V8; in ogni caso e` possibile richiedere questi componenti già programmati all'indirizzo sotto riportato.

Lo stampato presenta 2 connettori per il collegamento al TNC e radio, rispettivamente CN2 e CN1, dove nel CN1 troviamo il pin di alimentazione dei 12 volt, il comando PTT per far mandare in trasmissione il ricetrasmettitore, il segnale MIC da mandare al varicap del trasmettitore, il segnale GND (Massa) ed infine il segnale proveniente dal discriminatore della radio; per quanto riguarda il CN2, troviamo l' alimentazione VCC (5volt), la massa (GND), il segnale RXD (ricezione dati da mandare al TNC), il segnale TXD (trasmissione dati al modem), il segnale RTS (per dire al modem quando mandare in trasmissione la radio) ed infine il segnale DCD.

Il modem presenta un solo trimmer, il quale serve per dosare il livello di modulazione, che corrisponde alla deviazione in trasmissione dell' apparato; ci sono inoltre 5 ponticelli (SW1) che consentono di settare la forma d'onda trasmessa che ottimizza la modulazione della radio : sara` necessario rimuovere o inserire ciascuno di questi 5 ponticelli per scegliere il tipo di modulazione che permette di avere le migliori performance in trasmissione. Notare che il modem risulta gia' essere "silenziato", ovvero la modulazione e` assente in ricezione ; non e`quindi necessario utilizzare le eprom del tipo "silenziato" , ma si deve preferibilmente utilizzare una eprom in cui sono contenute le 32 forme d'onda selezionabili attraverso i jumper SW1.

Il jumper SW2 serve per il test del modem facendo uso di appositi circuiti di BERT (misurazione dei rapporto di errore), e deve quindi essere lasciato impostato come visibile nel lay-out.

Note tecniche:
I due componenti R20 e D2 , rappresentati nello schema in alto a destra, sono stati inseriti per far funzionare il modem con dispositivi che utilizzano lo Z8530 in simplex: il compito e`quello di annullare i dati sull'RXD mentre il modem e` in trasmissione, altrimenti la trasmissione risulterebbe cosi` gravemente peggiorata.
Per il funzionamento del modem in full duplex, e`necessario rimuovere il diodo D2.

L'unica taratura necessaria consiste nel regolare la forma d'onda trasmessa attraverso le 32 combinazioni dei 5 jumper SW1 , unitamente alla regolazione della deviazione attraverso il trimmer VR1 .

Equazioni delle 3 PAL Vengono qui sotto riportate le equazioni delle 3 PAL :


chip GALC GAL16V8
CLK nc nc nc nc nc nc i8 i9 GND 
!OE rf12 rf13 rf14 rf15 rf16 rf17 rf18 rf19 VCC 
@ues 0000000000000000

equations
rf19 := !rf19 & rf17 & rf15 & rf14 & rf13 & !rf12
    # rf19 & !rf17
    # rf19 & !rf15
    # rf19 & !rf14
    # rf19 & !rf13 & !rf12
!rf18 := !rf19 & rf17 & rf12
    # rf19 & !rf17 & rf13 & i9
    # rf19 & !rf17 & rf12
    # !rf18 & !rf12
rf17 := rf19 & !rf17 & rf15 & rf14 & rf12
    # rf17 & !rf14
    # rf17 & !rf15
    # !rf17 & rf15 & rf14 & rf13 & !rf12
    # !rf19 & rf17 & rf12
    # rf17 & !rf13 & !rf12
rf16 := i8
rf15 := rf19 & !rf15 & rf14 & rf12
    # rf15 & !rf14
    # !rf15 & rf14 & rf13 & !rf12
    # !rf19 & rf15 & rf12
    # rf15 & !rf13 & !rf12
rf14 := rf19 & !rf14 & rf12
    # !rf19 & rf14 & rf12
    # rf14 & !rf13 & !rf12
    # !rf14 & rf13 & !rf12
    # !rf19 & !rf17 & !rf15 & !rf13 & rf12
rf13 := rf13 & rf12
    # !rf13 & !rf12
rf12 := !rf16 & i8
    # rf16 & !i8


chip GALR GAL16V8
CLK i2 i3 i4 i5 i6 i7 i8 nc GND 
!OE rf12 o13 rf14 rf15 ro16 rf17 rf18 o19 VCC 
@ues 0000000000000000

equations
o19 = !i3
o19.oe = vcc
rf18 := rf15
rf17 := rf14
ro16 := rf18 & i4 & rf17 & i5 & i6 & rf15 & i7 & rf14 & i8 & rf12
    # !rf18 & !i4 & !rf17 & !i5 & !i6 & !rf15 & !i7 & !rf14 & !i8 & rf12
rf15 := i5
rf14 := !rf15 & i7 & !i8
    # rf15 & !i7 & !i8
    # rf15 & i7 & i8
    # !rf15 & !i7 & i8
o13 = !i2
o13.oe = vcc
rf12 := rf14


chip GALT GAL16V8
CLK i2 i3 nc nc nc nc i8 i9 GND 
!OE rf12 rf13 rf14 rf15 rf16 rf17 ro18 rf19 VCC 
@ues 0000000000000000

equations
rf19 := i2
ro18 := rf12
rf17 := !i3 & i8 & !i9
    # i3 & !i8 & !i9
    # !i3 & !i8 & i9
    # i3 & i8 & i9
rf16 := rf17
rf15 := rf16
rf14 := rf15
rf13 := rf14
rf12 := rf13

Prestare molta attenzione durante il montaggio e la saldatura dei componenti verificando che non vi siano e non si creino cortocircuiti.
In ogni caso, se qualcuno avesse dei problemi, domande o chiarimenti, puo' chiedere informazioni a:
Luca Subiaco
via Cstelletto, 115
31010 Col San Martino (TV)

E' inoltre possibile telefonare allo 0438 898277 alle 20:00 di ogni giorno oppure scrivere un messaggio a IW3GRW@iw3grx.iven.ita.eu